Product Summary
The 1DI400D-100 is a power transistor module. The applications of the 1DI400D-100 are: Chopper Controls; AC Motor Controls; DC Motor Controls; Uninterruptible Power Supply.
Parametrics
1DI400D-100 absolute maximum ratings: (1)VCBO: 1000; (2)VCEO: 1000; (3)VEBO: 2400; (4)Tstg Viso: 2500; (5)ICBO IC=280A; (6)-IB2 IEBO: 800mA; (7)VCBO: 1000V; (8)VEBO: 400A.
Features
1DI400D-100 features: (1)High Voltage; (2)Including Free Wheeling Diode; (3)Excellent Safe Operating Area; (4)Insulated Type.
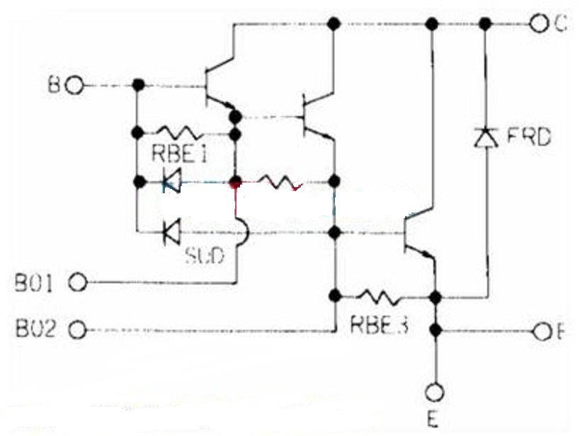
Diagrams

(Hong Kong)






