Product Summary
The OP07AZ has very low input offset voltage which is obtained by triming at the wafer stage. These low offset voltages generally eliminate any need for external nulling. The OP07AZ also features low input bias current and high open-loop gain. The low offsets and high open-loop gain make the OP07AZ particularly useful for high gain instrumentation applications. The wide input voltage range of ±13V minimum combined with high CMRR of 110dB and high input impedace provides high accuracy in the noninverting circuit configuration. Excellent linearity and gain accuracy can be maintained even at high closed loop gains.
Parametrics
OP07AZ absolute maximum ratings: (1)Supply Voltage: ±22V; (2)Differential Input Voltage: ±30V; (3)Input Voltage: ±22V; (4)Storage Temperature Range, J, RC and Z Packages: -65℃ to 150℃; P Package: -65℃ to 125℃; (5)Lead Temperature: 300℃; (6)Junction Temperature: 150℃.
Features
OP07AZ features: (1)25μV Max VOS; (2)Low VOS Drift: 0.6μV/℃; (3)Ultra Stable vs Time: 1.0μV/Month Max; (4)low Noise: 0.6μ Vp-p Max; (5)Wide Input Voltage Range: ±14V; (6)Wide Supply Voltage Range: ±3V to ±18V; (7)Fits 725, 108A/308A.741,AD510 Sockets; (8)125℃ Temperature Tested Dice.
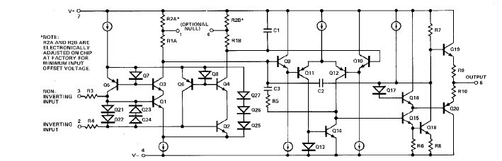
Diagrams

| Image | Part No | Mfg | Description | ![]() |
Pricing (USD) |
Quantity | ||||
|---|---|---|---|---|---|---|---|---|---|---|
![]() |
![]() OP07AZ |
![]() Maxim Integrated Products |
![]() Operational Amplifiers - Op Amps |
![]() Data Sheet |
![]() Negotiable |
|
||||
![]() |
![]() OP07AZ/883B |
![]() Maxim Integrated Products |
![]() Operational Amplifiers - Op Amps |
![]() Data Sheet |
![]() Negotiable |
|
||||
(Hong Kong)









